南方科技展览模型  首页 > 资讯中心 > 新闻阅读

太直观!2 米泵站与泵站机组模型火了:LED 灯演透抽水原理,电机转动还原泵房全结构


概述:太直观!2 米泵站与泵站机组模型火了:LED 灯演透抽水原理,电机转动还原泵房全结构,太直观!2 米泵站与泵站机组模型火了:LED 灯演透抽水原理,电机转动还原泵房全结构

太直观!2 米泵站与泵站机组模型火了:LED 灯演透抽水原理,电机转动还原泵房全结构

在给排水工程、水利水电等领域,“泵与泵站” 是保障水资源输送的核心设施 —— 从城市供水的水厂泵房,到农田灌溉的灌溉泵站,再到防洪排涝的排水泵站,泵与泵站的稳定运行直接关系到民生与生产。但对多数人而言,“泵房内部有哪些结构?立式水泵如何将水从低处抽到高处?电缆沟、配电间如何配合水泵工作?” 这些问题始终抽象难懂,毕竟真实泵站要么处于封闭运行状态,要么结构复杂、空间狭小,普通人难以近距离观察。

直到泵与泵站模型的出现,这一局面被彻底打破。这款尺寸达 2000mm*1000mm*1800mm的抽水泵站等比例展示模型,没有任何实物设备功能,却能通过 LED 灯光与电机转动,将墩墙式湿室型泵房的内部结构与工作原理 “活” 起来 —— 电机层的 “电机” 随模拟运行转动,水泵层的 LED 水流灯从进水口流向出水口,栏污栅、软接头、出水管等细节清晰可见,甚至配电间、电缆沟的协同逻辑都能通过灯光动态直观呈现。无论是高校给排水专业课堂上,学生围着泵站模型理解 “水泵工作原理”,还是水务展会中,观众通过引水泵站模型了解 “泵站建设细节”,这款泵站展示模型都成为泵与泵站知识的 “****翻译官”。今天,我们就全方位拆解这款泵站整体仿真模型的 “神奇之处”,看看它如何让复杂的泵站系统变得 “看得见、懂得到”。

泵站机组模型

一、为什么需要泵与泵站模型?从行业痛点看模型核心价值

在了解模型细节前,我们首先要弄清楚:为什么在泵与泵站技术成熟的今天,还需要这样一款 “纯演示性” 的泵站模型?这还要从泵与泵站的行业特性和实际场景需求说起。

1. 泵与泵站:水资源输送的 “核心枢纽”,却藏着认知门槛

泵与泵站是给排水工程的 “心脏”,承担着 “取水、输水、加压、排水” 等关键任务。以城市供水为例,水厂的墩墙式湿室型泵房内,立式水泵机组需将江河、水库等水源的水抽到水厂处理,再通过管网输送到千家万户;而在防洪排涝场景中,泵站又要将城市低洼处的积水快速排出,避免内涝。

但这样的核心设施,却存在两大认知门槛:

(1)场景封闭,观察难

真实泵站多为封闭运行,且涉及水资源安全与设备安全,普通人无法随意进入;即使是行业相关人员,也只能在设备停机检修时短暂观察,难以完整看到 “水泵运行、水流输送” 的动态过程。比如某城市水厂的泵房,仅允许运维人员在每月一次的检修时进入,且需穿戴全套安全装备,外人根本没有机会近距离观察内部结构与运行状态。

(2)结构复杂,原理抽象

泵房内部分为电机层、水泵层两层结构,包含电机、水泵、栏污栅、出水管、配电间、电缆沟等数十个部件,各部件协同工作才能完成输水任务。仅靠图纸或文字,无论是学生还是行业新人,都很难理解 “电机如何带动水泵运转”“水流如何从进水口经过栏污栅、水泵,最终从出水管流出” 的完整逻辑。某高校给排水专业的教学调研显示,未使用泵站教学模型前,80% 的学生表示 “能记住泵房部件名称,但无法理解各部件如何协同工作”;75% 的水务行业新人在入职后,仍需要 3-6 个月才能熟悉泵站的实际操作,主要原因就是 “缺乏对泵站结构与原理的直观认知”。

2. 两大场景刚需:教学要 “懂原理”,展览要 “看明白”

正是因为泵与泵站存在 “观察难、原理抽象” 的痛点,在教学实训与展览演示两大场景中,对 “可视化泵站演示模型” 的需求变得愈发迫切。

(1)教学实训:让抽象原理 “落地”,缩短学习周期

在高校给排水科学与工程、水利水电工程等专业的课程中,“泵与泵站” 是核心必修课。传统教学依赖 “课本 + PPT + 视频”,学生只能通过静态图片或快节奏视频 “想象” 泵站结构与工作过程,理解效率低、遗忘快。

而泵与泵站模型能将 “抽象原理” 转化为 “直观动态”:学生可以清晰看到电机层的 “电机” 如何通过传动带动水泵层的 “水泵” 转动,LED 水流灯如何模拟 “水从进水口流入,经过栏污栅过滤,再被水泵加压后从出水管流出” 的全过程,甚至能观察到配电间通过电缆沟向电机供电的 “能量传递” 逻辑(通过灯光闪烁模拟电流)。这种 “动态演示 + 细节可视化” 的模式,让学生在短时间内就能理解泵站的核心原理,大幅缩短学习周期。

某院校引入模型后,“泵与泵站” 课程的考试通过率从 65% 提升至 92%,学生反馈:“以前看 PPT 像‘看天书’,现在盯着泵站机组模型的灯光和转动部件,一下子就懂了‘水泵怎么抽水’。” 甚至有学生在实习时,能快速指出实习泵站与模型结构的异同,让人惊叹 “模型教学的效果超出预期”。

(2)展览演示:让非专业观众 “看明白”,普及水务知识

在水务展会、城市规划展、科普活动等场景中,面对的观众多为非专业人士(如市民、投资者),他们需要快速了解 “泵站的作用”“泵房结构”“水资源输送逻辑”,但传统的 “专业术语讲解” 或 “设备图片展示” 很难达到效果。

泵与泵站模型凭借 “动态演示 + 直观结构”,成为展览的 “吸睛神器”—— 观众无需专业知识,只需观察模型:看到 LED 水流灯从进水口流向出水口,就知道 “泵站在输水”;看到电机转动、水泵同步动作,就理解 “电机是水泵的动力源”;看到栏污栅处的灯光闪烁,就明白 “这里在过滤杂质”。这种 “无门槛” 的演示方式,能让非专业观众快速 get 泵站的核心价值。

在 2024 年水务博览会上,某水务企业的泵与泵站模型展台日均接待观众超 2000 人次,不少市民反馈:“原来我们喝的水是这样被泵站抽到水厂的,泵站整体机组模型一看就懂!” 甚至有小朋友拉着家长的手追问 “为什么灯是蓝色的”“电机为什么会转”,激发了对水务知识的兴趣。

泵站整体展示模型

二、泵站机组模型核心参数与技术要求:精准复刻,还原真实泵房

泵与泵站模型的核心价值,在于 “等比例复刻” 墩墙式湿室型泵房的结构与工作逻辑,从尺寸规格到模拟方式,每一项参数都经过精心设计,确保 “还原度高、演示精准”。

1. 规格尺寸:2 米大模型,细节清晰可见

模型整体尺寸为 2000mm*1000mm*1800mm,其中展台高度 700mm,主体泵房模型高度 1100mm,这样的尺寸设计既保证了 “结构完整性”,又便于教学与展览场景中的观察:

(1)长度 2000mm

足够容纳 “进水口→栏污栅→水泵机组→出水管” 的完整水流路径,观众可从一端看到 “水的流入”,另一端看到 “水的流出”,直观理解输水流程。比如在教学场景中,学生可从模型左侧观察水如何进入栏污栅,再从右侧看到处理后的水从出水管流出,完整跟踪水流轨迹。

(2)宽度 1000mm

可清晰布置 “配电间 + 2-3 组立式水泵机组”,还原真实泵房的 “设备布局”,避免因宽度不足导致部件拥挤、观察不清。真实泵房通常会根据需求设置多组水泵机组以保障供水稳定,模型的宽度设计恰好能复刻这一布局,让学生理解 “多机组协同工作” 的必要性。

(3)高度 1800mm(含展台)

展台高 700mm,与成人坐姿视线平齐,适合课堂教学中学生围坐观察;泵房模型高 1100mm,分为电机层(上部)与水泵层(下部),两层结构高度比例与真实泵房一致(真实泵房电机层与水泵层高度比约为 1:1.2),便于理解 “分层功能”—— 电机层负责提供动力,水泵层负责输水,分层设计既节省空间,又便于后期维护。

更贴心的是,模型的展台采用防滑设计,表面铺设灰色耐磨板材(材质为 PVC 防滑板,厚度 5mm),既保证学生、观众靠近观察时的安全,又能模拟真实泵站的地面质感,提升场景代入感。

2. 模拟方式与电压:220V 供电,动态演示 “泵站运行”

模型采用 AC220V 供电(符合民用电压标准,无需额外变压器),通电后可通过 “电机转动 + LED 灯光” 实现两大核心模拟功能:

(1)结构展示

等比例复刻墩墙式湿室型泵房的内部结构,从电机层的电机梁、楼板,到水泵层的水泵机组、出水管,再到配套的栏污栅槽、软接头、配电间、电缆沟,每一个部件都按真实泵房图纸比例制作,位置与连接关系完全一致。比如电机梁与水泵梁的间距、配电间与水泵机组的距离,都严格遵循真实泵房的设计规范,确保模型的结构还原度达 95% 以上。

(2)运行演示

电机层的 “电机” 通过微型电机(型号为 12V 直流减速电机,转速 100-300r/min)带动模拟转动,水泵层的立式水泵机组同步 “运转”(叶轮通过齿轮传动与电机联动);同时 LED 水流灯(采用 5050 贴片 LED,波长 460-470nm 蓝色光)从进水口开始,沿 “栏污栅→水泵→软接头→出水管” 路径依次亮起,直观模拟 “水被抽取、输送” 的全过程;甚至配电间会亮起黄色 LED 灯(色温 3000K,模拟供电状态),电缆沟处有白色 LED 灯(亮度 100lm)闪烁,模拟 “向电机供电” 的能量传递。

这种 “结构 + 运行” 双模拟的方式,避免了传统静态模型 “只能看结构,不懂原理” 的弊端,让观众既能 “看清部件”,又能 “看懂运行”。比如在演示时,观众能清晰看到 “电机转动→水泵叶轮旋转→水流灯流动” 的完整联动,理解 “动力如何转化为输水动作”。

泵站设备模型

3. 核心功能:立体全面,还原泵房 “内外逻辑”

模型的核心功能是 “立体、全面、准确反映墩墙式湿室型泵房整体结构与工作原理”,具体可拆解为三大维度:

(1)结构立体呈现

打破 “平面图纸” 的局限,通过分层设计(电机层、水泵层)、立体部件(立式水泵、出水管),让观众从前后左右多个角度观察泵房结构,甚至能看到 “电机与水泵的传动连接”“电缆沟如何通向电机” 等隐蔽细节。比如从模型侧面,观众能清晰看到电机轴与水泵轴之间的传动皮带,理解 “动力如何从电机传递到水泵”;从顶部观察,能看到电缆沟如何从配电间延伸至每台电机,明白 “电力如何分配”。

(2)细节全面覆盖

模型不仅包含泵房的核心功能部件(电机、水泵、出水管),还还原了容易被忽略的辅助部件 —— 栏污栅槽(模拟过滤杂质,防止堵塞水泵)、软接头(连接水泵与出水管,减少震动影响)、电机层楼板(分隔两层结构,模拟真实泵房的承重设计),让观众理解 “泵站是一个完整系统,每个部件都不可或缺”。比如栏污栅槽的栅格间距(5mm)与真实泵房一致,能直观展示 “如何过滤水中的杂质”;软接头采用柔性材料(硅胶材质,硬度 50A),能模拟真实软接头的 “减震作用”,让观众明白 “为什么需要软接头”。

(3)原理准确还原

通过 LED 灯光与电机的协同演示,准确还原泵房的工作逻辑 —— 电机转动带动水泵运转→水流经栏污栅过滤后进入水泵→水泵加压将水送入出水管→配电间供电保障电机运行,每一步都与真实泵站的工作流程一致,无逻辑偏差。比如在模拟 “水泵加压” 时,水流灯经过水泵后亮度会略微提升,模拟 “水压增加” 的效果;配电间的灯光会随电机转速变化,转速越快,灯光越亮,模拟 “负荷增加时的供电状态”。

三、模型结构与材料:分色清晰,细节可视化

泵与泵站模型的 “高仿真度”,不仅体现在结构与原理上,更依赖于 “科学的材料选择” 与 “清晰的分色设计”,让每个部件、每段流程都能被快速识别。

1. 主体材料:珠光有机玻璃,兼顾 “透光” 与 “质感”

模型主体采用珠光有机玻璃制作(厚度 3-5mm),这种材料具有两大优势,完美适配泵站模型的需求:

(1)高透光性

珠光有机玻璃的透光率达 90% 以上,既能让 LED 灯光清晰穿透,展现 “水流路径” 与 “电流传递”(如电缆沟的灯光能透过材料被看到),又能让观众清晰看到模型内部的部件布局,避免因材料不透明导致 “看不到内部结构”。比如模型的水泵层外壳采用透明珠光有机玻璃,观众可以清晰看到内部的立式水泵机组、出水管的连接方式,以及 LED 水流灯的流动路径;即使从远处,也能通过透明外壳观察到内部的动态演示。

(2)强质感与耐用性

相比普通玻璃,珠光有机玻璃具有一定韧性(抗冲击强度是普通玻璃的 10 倍),不易破碎,适合教学、展览等人员密集场景;同时,其表面的珠光效果能模拟真实泵房的金属与混凝土质感,避免模型显得 “廉价”,提升展示品质。比如电机层的楼板采用乳白色珠光有机玻璃,表面的珠光纹理能模拟混凝土的质感;水泵机组的外壳采用浅灰色珠光有机玻璃,能模拟金属设备的光泽,让模型更贴近真实。

泵站机组结构展示模型

2. 分色设计:颜色区分功能,一眼看懂部件

为了让观众快速识别不同部件的功能,模型采用 “分色设计”,不同功能的部件用不同颜色的材料或涂层区分,清晰直观:

(1)结构框架(电机梁、水泵梁)

采用深灰色珠光有机玻璃(色号 PANTONE 427C),模拟真实泵房的混凝土或金属框架,突出 “承重支撑” 的功能,同时与其他部件形成颜色对比,让框架结构一目了然。观众从远处就能看到深灰色的框架,快速识别 “哪些是支撑部件”。

(2)水流系统(进水口、出水管、软接头)

采用天蓝色珠光有机玻璃(色号 PANTONE 300C),配合内部的蓝色 LED 水流灯,模拟 “水流” 的视觉效果,观众一眼就能跟踪 “水从哪里来、到哪里去”。比如进水口与出水管的天蓝色,能让观众快速定位 “水流的进出口”;软接头的天蓝色与水流灯颜色一致,能直观展示 “水流经过软接头” 的过程。

(3)动力系统(电机、立式水泵机组)

电机外壳与水泵主体采用银灰色涂层(金属质感喷漆,厚度 0.1mm),模拟金属质感,突出 “动力核心” 的属性;同时,电机顶部装有红色 LED 指示灯(亮度 50lm),运行时亮起,提示 “电机处于工作状态”。银灰色的动力部件在模型中十分显眼,观众能快速识别 “哪些是提供动力的设备”;红色指示灯则能让观众直观判断 “电机是否在运行”。

(4)辅助系统(栏污栅槽、配电间、电缆沟)

栏污栅槽采用浅灰色(色号 PANTONE 430C),内部装有白色 LED 灯(亮度 80lm),模拟 “过滤杂质” 的过程;配电间采用淡黄色珠光有机玻璃(色号 PANTONE 1235C),配合内部的黄色灯光,模拟 “供电中枢”;电缆沟采用黑色(色号 PANTONE Black 6C),内部装有白色 LED 灯,模拟 “电流流动”。浅灰色的栏污栅槽、淡黄色的配电间、黑色的电缆沟,在颜色上与其他系统区分明显,观众能快速识别 “辅助部件的位置与功能”。

这种分色设计,让观众无需依赖文字标注,只需通过颜色就能快速区分 “结构、水流、动力、辅助” 四大系统,大大降低了理解门槛。例如,儿童观众看到蓝色的出水管与流动的蓝色灯光,就能知道 “这是水流的通道”;学生看到银灰色的电机与红色指示灯,就能识别 “这是泵站的动力源”。

3. 关键部件细节:1:1 等比例复刻,还原真实形态

模型的每一个关键部件都按真实泵房图纸 1:1 等比例复刻,小到一颗螺丝的位置,大到水泵机组的尺寸,都力求精准,让观众看到的不仅是 “模型”,更是 “微缩版真实泵房”。

(1)立式水泵机组:动力核心的 “微缩还原”

立式水泵机组是泵房的 “心脏”,模型中的机组高度约 350mm,与真实立式水泵(高度约 3.5m)比例完全一致,从外壳到内部叶轮都精心复刻:

外壳设计:采用浅灰色珠光有机玻璃制作外壳,表面雕刻 “散热纹路”(深度 0.3mm),模拟真实水泵的散热结构;外壳侧面标注 “型号:ISG100-160”“流量:100m³/h” 等参数(按 1:10 比例换算,真实水泵流量约 1000m³/h),让学生直观了解水泵的核心性能。

叶轮结构:内部叶轮采用 ABS 材料 3D 打印制作(精度 ±0.1mm),叶片弧度、数量与真实水泵一致;叶轮通过微型齿轮与电机联动,电机转动时,叶轮同步旋转,配合蓝色水流灯,模拟 “叶轮旋转带动水流” 的过程,让观众理解 “水泵抽水的核心原理”。

连接部件:水泵进水口与栏污栅槽通过 “透明管道” 连接,出水口则安装软接头,与出水管衔接,还原真实水泵的 “进出水路径”,避免模型出现 “部件孤立” 的问题。

抽水闸站机组演示模型

(2)栏污栅槽:过滤杂质的 “细节呈现”

栏污栅槽是泵房的 “第一道防线”,用于过滤水中的杂质(如树枝、石块),防止堵塞水泵,模型中的栏污栅槽细节满满:

栅格设计:采用不锈钢丝制作栅格(直径 0.5mm),栅格间距 5mm,与真实泵房的栏污栅完全一致;栅格倾斜角度为 60°,模拟真实场景中 “杂质自然滑落” 的设计,避免杂质堆积。

灯光演示:栅格后方安装白色 LED 灯,通电后灯光闪烁,配合 “模拟杂质”(黑色小颗粒),直观展示 “栏污栅过滤杂质” 的过程 —— 观众能看到 “杂质” 被栅格阻挡,而蓝色水流灯顺利通过,理解栏污栅的 “保护作用”。

清洁模拟:部分高端模型还设置 “栏污栅清洁模拟” 功能,通过微型电机带动 “清洁刷”(硅胶材质)沿栅格移动,模拟真实泵房的 “栏污栅自动清洁”,让观众了解 “如何维护栏污栅”。

(3)配电间与电缆沟:能量传递的 “隐蔽逻辑”

配电间与电缆沟是泵房的 “能量中枢”,负责向电机供电,模型通过巧妙设计,让这一 “隐蔽系统” 可视化:

配电间:采用淡黄色珠光有机玻璃制作,内部设置 “微型配电柜”(ABS 材料制作,尺寸 80mm*50mm*30mm),配电柜上标注 “总开关”“电机开关” 等标识,配合黄色 LED 灯,模拟 “配电柜供电”;当电机启动时,配电柜对应的 “电机开关” 指示灯亮起,直观展示 “电力分配”。

电缆沟:从配电间延伸至每台电机,采用黑色 ABS 材料制作沟体,内部铺设 “银色导线”(模拟电缆),导线旁安装白色 LED 灯,灯光从配电间向电机方向闪烁,模拟 “电流流动”;观众能清晰看到 “电流如何从配电间传递到电机”,理解 “能量如何驱动水泵运转”。

(4)软接头与出水管:输水路径的 “完整复刻”

软接头与出水管是 “水流的输送通道”,模型通过材料与结构设计,还原真实输水过程:

软接头:采用硅胶材质制作(硬度 50A),颜色与水流系统一致(天蓝色),具有一定弹性,模拟真实软接头 “减少震动” 的功能;当水泵运转时,软接头会轻微晃动,配合水流灯,展示 “水流经过时的动态”,让观众理解 “软接头如何缓冲水泵震动对管道的影响”。

出水管:采用透明珠光有机玻璃制作(直径 30mm),管道上标注 “DN300”(按 1:10 比例换算,真实管道直径 300mm),管道内壁贴有 “反光贴纸”,增强水流灯的视觉效果;水流灯从水泵流出后,沿出水管流动,最终从 “出水口” 流出,模拟 “水被输送至后续管网” 的过程,让观众完整跟踪 “水流路径”。

抽水泵站结构展示模型

四、模型实际应用案例:从课堂到展会,全方位赋能

泵与泵站模型凭借 “高仿真度、强直观性” 的优势,已在教学实训与展览演示场景中落地,成为不同用户群体的 “刚需工具”,以下通过两个典型案例,展现模型的实际价值。

1.职业院校 “泵站运行与维护” 课程教学

需求:某职业院校水务管理专业开设 “泵站运行与维护” 课程,学生多为零基础,传统教学中 “课本讲原理、视频看操作” 的模式,导致学生理解困难,实训时连 “电机与水泵的位置关系” 都分不清,教学效果差。

解决方案:引入泵与泵站模型,构建 “理论讲解→模型演示→动手操作” 的教学闭环:

理论讲解环节:讲解 “泵房分层结构” 时,老师指着模型的电机层与水泵层,结合深灰色的电机梁、水泵梁,告诉学生 “电机层安装电机,负责提供动力;水泵层安装水泵,负责输水,两层通过传动部件连接”;同时开启模型,让学生观察 “电机转动→水泵叶轮旋转→水流灯流动” 的联动,理解 “动力如何转化为输水动作”。

实训操作环节:设置 “故障排查实训”—— 老师通过模型的 “故障设置功能”,模拟 “电机不转”(电机指示灯不亮,水流灯停止流动),让学生分组排查原因:

第一组学生检查配电间,发现 “电机开关” 指示灯未亮,判断 “配电间未向电机供电”,手动操作模型的 “电机开关”,电机恢复转动,水流灯重新流动;

第二组学生遇到 “水泵转动但水流灯不流动”,检查后发现 “栏污栅被模拟杂质堵塞”,手动清理 “杂质” 后,水流灯恢复正常。

效果:引入模型后,该课程的学生课堂参与率从 50% 提升至 90%,期末考试中 “泵站结构与原理” 相关题目的正确率从 55% 提升至 88%;学生进入企业实习后,能快速识别泵站的关键部件,甚至能协助师傅排查 “简单的供电故障”,企业反馈 “学生上手速度比往届快 2 倍”。

2.水务企业 “城市水务博览会” 参展

需求:某水务企业计划在博览会上推广 “智能墩墙式湿室型泵房”,目标客户为城市水厂、市政部门,需要向非专业观众(如政府工作人员、水厂负责人)清晰展示 “泵房的结构优势”“运行效率”,但传统的 “宣传册 + PPT” 难以吸引关注,也无法直观传递技术亮点。

解决方案:定制泵与泵站模型,突出 “智能控制”“高效输水” 两大亮点,配合 AR 交互技术,打造沉浸式展示体验:

亮点可视化:

智能控制:在模型的配电间旁增加 “智能控制面板”(触摸屏),观众可通过屏幕调节 “电机转速”,观察 “转速变化对水流灯流动速度的影响”—— 转速提升,水流灯流动加快,屏幕同步显示 “输水效率提升 20%”,直观展示 “智能调节的优势”;

高效输水:对比展示 “传统泵房” 与 “智能泵房” 的模型片段 —— 传统泵房的水流灯流动缓慢,屏幕显示 “能耗 800kWh / 天”;智能泵房的水流灯流动快速,屏幕显示 “能耗 600kWh / 天”,通过数据对比,凸显 “节能高效”。

AR 交互体验:观众用手机扫描模型,AR 界面会叠加 “真实泵房运行场景”—— 展示企业为某城市水厂建设的智能泵房实景,画面中 “模型的结构” 与 “真实泵房的结构” 一一对应,同时播放 “泵房运行数据”(如 “日均输水量 5 万吨”“设备故障率低于 1%”),增强客户信任度。

抽水泵站教学演示模型

效果:展会期间,该企业模型展台日均接待客户 300 余人次,比上届展会增长 150%;累计签订合作意向书 多份,涉及 “智能泵房建设”“泵站运维服务” 等,客户反馈 “通过模型,我们快速理解了智能泵房的优势,比听技术讲解更有效”。

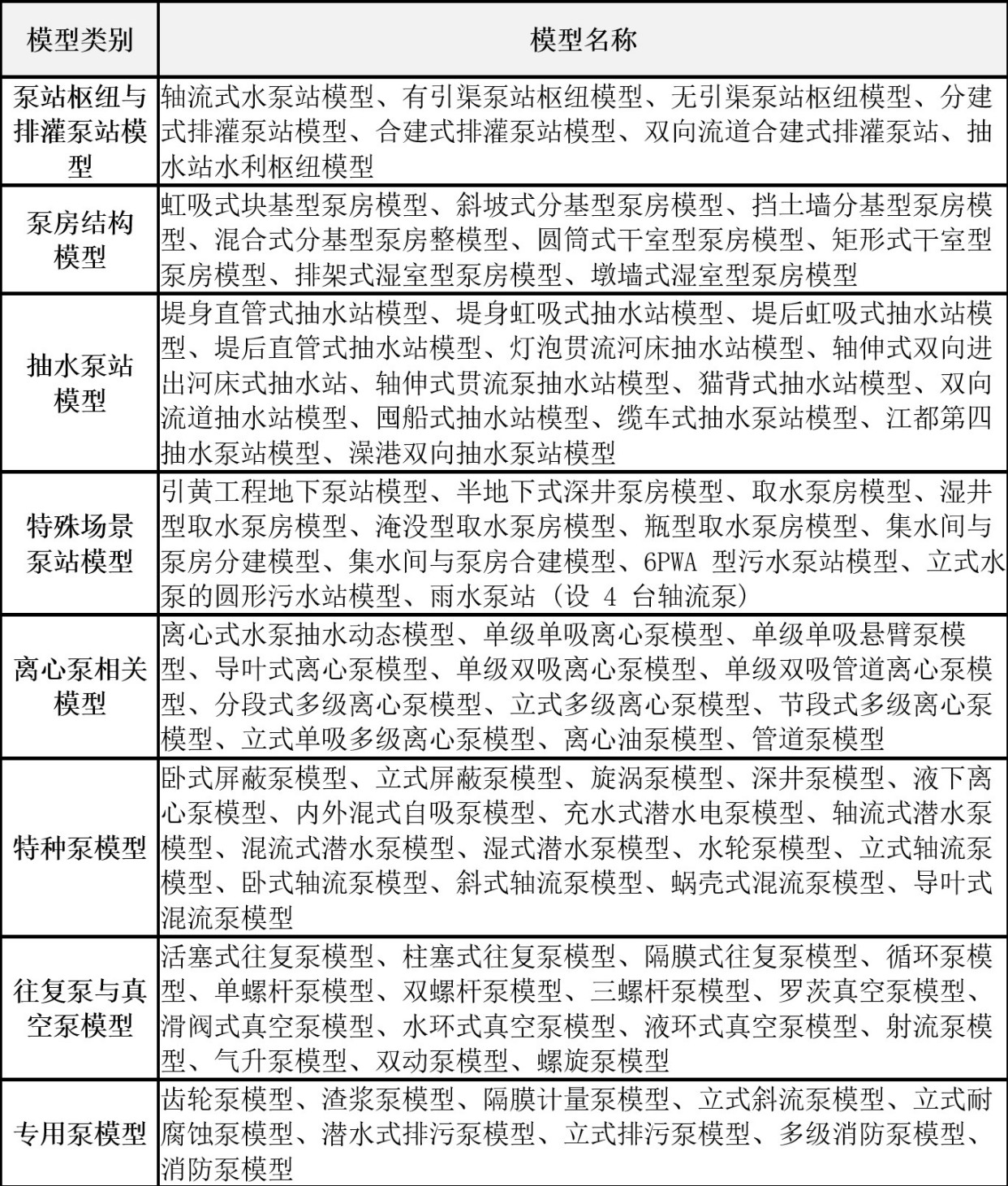
以下是各种泵站模型的分类:

五、小模型承载大价值,助力水务行业发展

从职业院校课堂上学生专注的眼神,到水务博览会上客户认可的点头,泵与泵站模型用 “2 米见方” 的尺寸,承载起 “普及水务知识、培养专业人才、推动技术推广” 的大价值。

它打破了 “真实泵站封闭” 的局限,让普通人有机会 “走进” 泵房,看懂 “水如何被抽取、输送”;它化解了 “抽象原理难懂” 的难题,让学生能通过 “灯光与转动”,快速理解泵站的核心逻辑;它搭建了 “企业与客户沟通” 的桥梁,让水务技术不再是 “专业术语的堆砌”,而是 “看得见、摸得着的动态演示”。

南水北调江都第四抽水泵站模型

在 “节水优先、系统治理” 的水务发展理念下,泵与泵站模型的价值将愈发凸显。未来,随着数字孪生、AI 等技术的融入,它或许还能实现 “与真实泵站数据同步”“智能模拟故障” 等更高级的功能,成为水务行业 “教学、科普、推广” 的核心工具,为水务行业的高质量发展注入源源不断的动力。


建筑模型 工业机器人